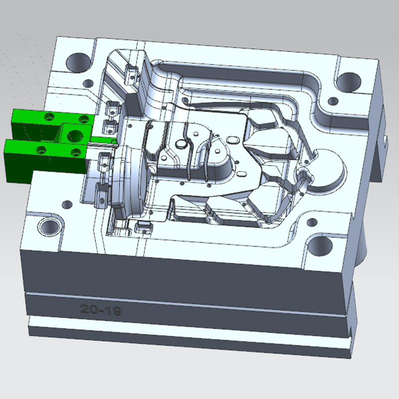
Tesnenie hlavy valca, spaľovacia komora, domy ventily a zapaľovacie sviečky, tvorí chladiace priechody, odoláva 200 barovým tlakom a teplotou 300 ° C. Folma hlavy valca Isuzu je navrhnutá JYD (Yunmai) pre motory Isuzu...
Yunmai navrhol a vyrobil veľké množstvo foriem komponentov OEM pre Worlwide známych zákazníkov. Vysoké presné, odolné voči opotrebeniu a materiály a procesy odolné voči korózii sa zvyčajne používajú na zabezpečenie toho, aby kvalita a výkon konponentov motora spĺňajú prísne požiadavky na toleranciu.
Tu leží naša ústredná výhoda :
Presná výroba - zabezpečenie presných rozmerov a stabilného výkonu.
Efektívna výroba - rýchla tvorba plesní na zvýšenie účinnosti výroby.
Vysoká odolnosť - vysokokvalitné materiály na predĺženie životnosti plesní.
Najlepšia hodnota: 30% lacnejšia, rovnaká kvalita.
Strategické partnerstvo: 5% -10% ročná zľava.

V prípade komponentov s vysokým obsahom zaťaženia majú vysokohorské odliatky solidifikácie produkované extrúznym odliatkom hustú štruktúru, žiadne defekty, ako sú póry alebo uvoľnenie, rafinovaná veľkosť zŕn a môžu byť podrobené tepelnému spracovaniu T6. Ich mechanické vlastnosti sú výrazne vyššie ako bežné odliatky a blízko úrovne výkrikov tej istej zliatiny, čo z nich robí vynikajúci proces na dosiahnutie ľahkého.

S cieľom udržať krok s trendom vývoja nových energetických vozidiel v kombinácii s rýchlou iteráciou a uspokojenie potrieb cestných testov malých dávkových častí pre OEM, rýchle formy vzoriek sa vyrábajú ekonomickejším spôsobom, s rýchlymi dodacími lemvami a konzistentným výkonom s výrobkami na vyliečenie. (Najrýchlejší čas dodania je 14 dní, so životnosťou 1000 krát)

Dodržiavanie dopytu na trhu a stále viac vysokých požiadaviek zákazníkov na diely, vývojový cyklus plesní sa stáva kratším a miera stability a kvalifikácie formy sa zlepšuje. Prostredníctvom primeraného návrhu vtoku a špeciálneho tepelného spracovania materiálu sme vytvorili formy vyrobené z materiálu H13 vyrobeného na domácom trhu s životnosťou 120000 foriem.
Vývoj spolupráce a optimalizácia dizajnu.
Softvér na analýzu toku CAE. Dizajnéri plesní: 4 ľudia. Priemerná pracovná skúsenosť je 10 rokov.
Viac ako 20 CNC obrábkové vybavenie: CNC, vysokorýchlostné stroje, elektrické výbojové stroje EDM, stroje na rezanie drôtov, frézovacie stroje a ďalšie vybavenie.
Spoločnosť má meracie vybavenie, ako je napríklad tester tvrdosti Sirui CMM, aby sa zabezpečila presnosť foriem.
Yunmai Pressision, jej predchodca JYD Mold Factory bol založený v roku 2012. Sme profesionálna továreň špecializujúca sa na navrhovanie a výrobu hliníkových foriem, ktoré vytiahajú hliníky a hliníkových predmetov, ktoré sú známe pre náš dizajn plesní a konkurenčné ceny. Od svojho založenia sme poskytli vysokokvalitné riešenia foriem mnohým známym spoločnostiam vrátane automobilových gigantov ako Tesla, BYD a Volkswagen, ako aj popredných hráčov komunikačného priemyslu, ako je Huawei atď.
Ponúkame jednotné kontaktné služby, vrátane dizajnu foriem, výroby, skúšobnej formy, prototypovania malých šarží, hromadnej výroby a kontroly kvality. Zaviazali sme sa poskytovať výnimočné hliníkové riešenia formovaných foriem prostredníctvom inovatívnych technológií a vynikajúcich služieb. Naše formy sú známe svojou vysokou presnosťou, trvanlivosťou a efektívnosťou výroby a uspokojujú rôzne potreby zákazníkov.
Presnosť Yunmai z Číny a umiestnená v Ningbo Beilun, ktorá je vzdialená asi 210 km od Šanghaja a 10 km od portu Ningbo. Zabezpečuje efektívnu logistiku a rýchlu reakciu na globálne požiadavky zákazníkov.
Vytvorte najviac nákladovo výkonnú hliníkovú pleseň
Prineste zákazníkom najlepší produktový zážitok
Kvalitné materiály: Na zabezpečenie trvanlivosti a vynikajúceho výkonu používame prémiové svetové známe materiály.
Advanced Technology: Využívanie najnovších technológií a vybavenia dizajnu plesní na diežky na zabezpečenie presnosti a konzistencie výrobkov.
Služby prispôsobenia: Ponúka personalizovaný dizajn a výroba na základe potrieb zákazníka, aby splnili rôzne scenáre aplikácií.
Nákladová efektívnosť: Poskytovanie vysoko výkonných výrobkov prostredníctvom optimalizovaných výrobných procesov a výroby mierky.
Rýchle dodanie: Efektívne riadenie dodávateľského reťazca a plánovanie výroby zabezpečujú včasné dodanie.
Globálne certifikácie: Produkty sú v súlade s medzinárodnými normami a držia viacnásobné certifikácie kvality, čím sa zabezpečuje globálna uplatniteľnosť.
Vynikajúca služba po predaji: Poskytovanie komplexnej technickej podpory a služieb po predaji na riešenie obáv zákazníkov.









Tlakovo liaty hliník nie je vo svojej podstate lepší ako hliník – je to špecifická forma hliníka tvarovaná procesom vysokotlakového liatia, optimalizovaná pre hromadnú výrobu zložitých dielov s takm...
ViacGlobálny priemysel osvetlenia prešiel za posledné desaťročie masívnou transformáciou. Keďže sa technológia LED stáva štandardom pre všetko od pouličného osvetlenia až po špičkový interiérový dizajn, dopyt po komplexný...
ViacOdlievanie hliníka pod tlakom je dôležitý proces pri výrobe rôznych elektrických komponentov, najmä pre priemysel výroby energie. Jednou z jeho najvýznamnejších aplikácií je výroba príslušenstva generátorov. Tieto kom...
Viac